详情内容
超时空星舰内置菜单版是一款像素风的科幻类模拟经营游戏,同时它也是曾经在Steam上大受欢迎的《Pixel Starships》的移植版本。在游戏中,玩家们需要扮演一艘宇宙星舰的指挥官,所以你的任务就是探索宇宙,寻找可以让人类居住的星球,同时在寻找期间,玩家们需要合理的分配资源,确保星舰的运行等,此外小编这里提供的版本是修改版本,它可以让用户们自由的调节游戏速度,所以感兴趣的玩家,快来试试吧!

1. 宇宙探索:玩家将驾驶自己的星际飞船在广阔的宇宙中探索,发现未知行星、星系和文明遗迹,逐步揭开太空环境的神秘面纱。
2. 飞船管理:玩家需要全面管理飞船的各个方面,包括资源分配、系统维护、武器配置等,确保飞船的正常运行和战斗力。
3. 船员培养:船员是飞船的重要组成部分,玩家需要招募并培养船员,提高他们的技能和属性,为飞船的战斗和探索提供支持。
1. 飞船建造与升级:玩家可以自由设计和定制自己的星际飞船,包括船体结构、武器系统、动力装置等多个方面,并根据战斗需求进行升级和优化。
2. AI编辑与管理:游戏允许玩家为飞船系统和船员团队编写情境指令,通过逻辑脚本实现自动战斗流程,同时兼容离线托管模式,持续积累资源。
3. 船员招募与训练:玩家需要招募并训练船员,为不同的舱室需求配置专属船员,提高飞船的运行效率和战斗力。

一、基础房间属性术语(无电力需求房间)
需求级别:使用这个房间所需的最低舰船等级。
防御:减少受到的伤害。
容量上限:存储物品量的上限/最大建造队列或者资源产品储量。
生产效率:房间的生产速度。
生产类型:由房间产生的资源类型。
房间属性:指出该房间船员的哪种能力值会对房间造成影响。
特定房间的专用术语:
打捞(产出):奖励调节器产出值。(采矿挖掘室/原油萃取室)
驻军:可向舰队借用的船员数量。(联盟公会)
捐赠最大值:可向舰队捐赠的最大船员数量。(联盟公会)
逃跑:影响战斗中你逃跑的几率。(舰桥)
智能指令最大值:增加每个房间/船员的人工智能指令总条数。(指挥室)
(升降)速度:可承载船员在电梯设备之里升降通行的速度(电梯)
训练等级:为训练室解锁更高级的训练。(健身房/学院)
装甲:房间提供给相邻房间的防御加成。(装甲)
DNA容量:可以为房间储存的最大DNA点数。还影响到从战场收获中获取的资源的储存量。(生物回收)
最大榨汁次数:可回收的最大船员数量。当DNA点数被使用时,这个计数被重置。(生物回收)

二、有电力需求房间的其他属性术语
最大电力:在战斗中分配的最大电量。
装填速度:在战斗中该房间激活后重新加载的时间。
射程:攻击敌方目标的最大射程。
单价:重新装填或充能的花费。
冷却时间:从房间激活后到再次就绪之间的延迟时间。不受船员能力的影响。
部署上限:可部署物品量的上限。
特定房间的专用术语:
能源输出:在战斗中房间提供的电力数量。(电力室相关)
护盾:在飞船受到损坏前护盾能承受的非导弹类攻击的伤害。(护盾室)
恢复:护盾被激活后可保存的护盾血量。(护盾室/护盾电池)
闪避:决定星舰躲闪躲避射弹武器攻击的能力。即时伤害是不能回避的。(引擎)
治愈:船员在房间内恢复的生命量。(医疗室)
船员伤害:在目标房间内对船员每次攻击的伤害值。(安全门)
探测:激活时,敌方船只隐形时间的缩短量。(雷达)
隐身:激活期间飞船将启用隐身系统。此时, 飞船不再受到攻击,同时也无法攻击敌人。(隐形生成器)

三、武器状态术语
系统伤害:对目标房间每次攻击的伤害值。
穿甲伤害:忽略目标房间的防御,对房间直接造成的伤害值。
船体伤害:对飞船每次攻击的伤害值。
护盾伤害:对飞船护盾每次攻击的伤害值。
船员伤害:在目标房间内对船员每次攻击的伤害值。
船体百分比伤害: 对敌舰造成舰船总生命的百分比伤害。
单次装填连射数:在一次攻击中开火的次数。
连发延迟:每次射击之间的延迟。
电磁炮:造成目标房间内产生持续的电磁脉冲干扰,使其瘫痪。
燃烧:燃烧会对目标房间造成多次伤害。每秒燃烧损伤按照剩余燃烧时间的比例计算。
建造时间:补充或建造某单个物品(飞机,导弹,加农等弹药)所需要的时间。
移动速度:战机、弹药等攻击型物品飞行中的速度。
战机伤害:防空炮对敌方战斗机的伤害。(防空炮)
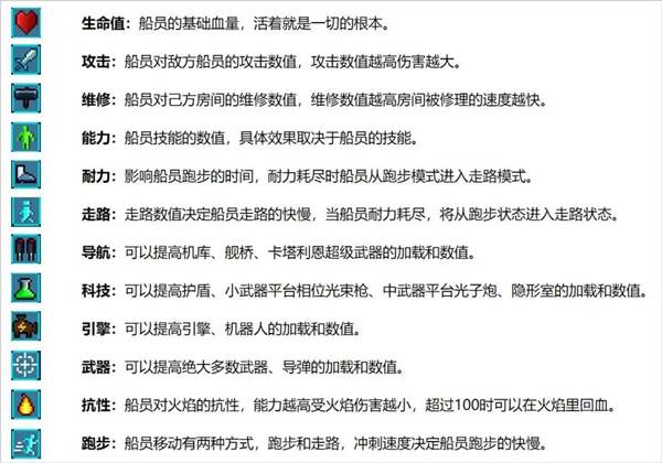
你可以在船员档案看到船员的属性,不同的属性代表船员不同的能力值,通过将船员放置到健身房或学院进行训练,可以增加属性值。下图的绿色数字既通过训练获得。
不同的能力可以对房间产生不同的效果,训练哪个属性?指示船员修复还是进攻?设置怎样的AI指令?船员匹配哪个房间更优,是你需要深度研究的问题!

属性介绍:

船员装备:
你可以为船员穿上装备,装备可极大增强船员的属性。
装备包含头盔、护甲、饰品、腿甲、武器,目前几乎所有船员只能穿两件装备,不同的船员的可装备位置是不同的哦。
只有船长可穿满5件装备,其中也是只有船长才能装备宠物。
你可以通过材料合成或购买获得装备。

不同的派系间区别为:PVE内容、舰船、船长、超级武器。
一、首先不同的派系间初始的PVE任务是不同的,但对游戏玩法内容实际没什么区别,可以不作为选派系的主要考虑因素。
二、其次,每个派系的飞船外观颜色不一致,颜值党请自行选择,也不作为选派系的主要考虑因素。
三、接下来我们来看看三个派系的船体空间有什么区别?
由于10级后你可以选择不同的舰船,所以我们以9级船体为例作说明。
海盗空间中间窄前后高,格数比较规整,较好布局;
联邦中期空间中等,不规则格数较多,容易造成格数浪费,有一定的布局难度;
卡塔利恩的空间最大,可以放置更多的房间,它会随着船体升级垂直性扩容,这就表示你可能需要更多的电梯,它的布局难度也是最大的。

联邦9级船体布局图

海盗9级船体布局图

卡塔利恩9级船体布局图

四、三个派系间船长的区别
船长和派系一样,在创号伊始,你的选择就决定的船长的属性,一旦选择将无法更改,对数值有要求的请详细看讲解。
首先是船长技能的区别,不同派系船长有不同技能,如何选择建议根据个人喜好的策略打法而定。

其次,是船长属性的区别,
从下图可以看出,每个派系的6个角色都有不同的优势属性,可针对不同的房间得到更高加成。
而就派系而言,联邦船长属于全面发展型,主要针对各房间的加成,属性高于其他派系,建议可以训练血量或一个优势属性;
卡塔利恩船长的加速能力超强,主训练能力达到100%速度,能让你房间瞬间加载完成。
海盗船长是唯一的一个攻击技能船长,拉满200点训练加上6件装备,简直是对方的鬼见愁!
五、三个派系间超级武器的区别
当你的舰船达到12级,你就可以建造超级武器。每个派系的超武都有它的优缺点。
联邦超武属于全体攻击,它能够对整个船体造成严重损害。能射一发完全无法躲避的激光,对全船随机25个房间及船员造成伤害,但会被护盾挡住。
海盗超武属于范围性攻击,能打出一发超级导弹,攻击范围为10*10格,房间伤害15,船体伤害2,船员伤害20,一次性发射伤害超高,但被命中的房间可修复。
卡塔利恩超武属于密集蜂群式攻击,旨在向敌方目标大规模发射成群的遥控爆炸性无人机。
能瞬间打出25发导弹,每发导弹伤害极高,不会被引擎闪避,但会被模块挡住和被敌方防空炮击沉。它发射后像烟花一样让对方船体四面开花、船员疲于奔命。
同类内容
最新更新游戏换一换
热门手游榜MORE +
我的御剑日记(内置0.1折)
折扣游戏
2025-08-18 更新
零界战区(0.1折无量空处)
0.1折游戏
2025-08-18 更新
月影黑白-无限分身超超爽
折扣游戏
2025-08-18 更新
龙吟大陆(内置0.1折正版放置手游)
斗罗大陆(打金版)H5页游 在线游玩
御剑红尘(0.1折每日送648)官方手游专服
巴兔游戏盒子下载-bt手游 0.1折扣游戏
少年三国志:零(首款少三系免费版)官方手游专服
天堂魔狱(0.05折百倍爆率千金版)官方手游专服
剑御天下(0.05折十倍返利版)官方手游专服
漂在江湖(0.1折月下宸宇)官方手游专服
召唤英雄(0.1折一拳超人官方手游专服
切菜狂人(0.05折畅玩秒享6480金劵)
神陵武装(真·原价0.1折)专服
天下争霸三国志(0.1折)专服 官方手游